当前位置: 网站首页 >> 规章制度 >> 地方制度 >> 正文

内蒙古自治区“草原英才”工程专项资金管理办法---内财行【2020】1322号

发布日期:2020-12-07     阅读:[]

上一条:内蒙古自治区财政厅关于印发2021-2022年党政机关会议定点场所名单的通知---内财行函{2020}1105号 下一条:自治区发展改革委、财政厅、教育厅关于调整公办普通高校学费标准有关问题的通知--内发改费字[2016]1190号

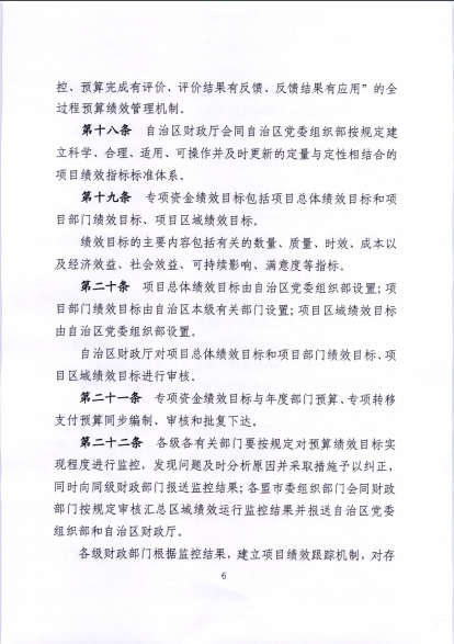
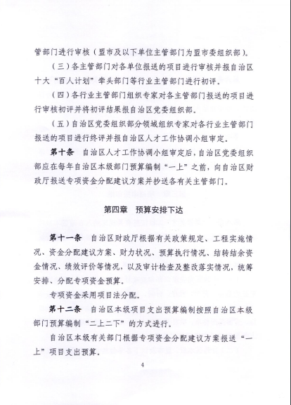
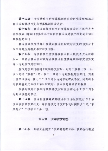
关闭